Back ] Home ] Up ]

 

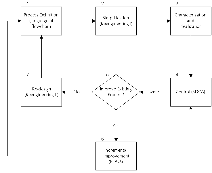
Schneiderman's 7-Steps of Process Management©

(left-click here for print friendly version)

For an explanation simply click on each step.

 

back to top

©1999-2006, Arthur M. Schneiderman  All Rights Reserved

Last modified: August 13, 2006